2022年省大学生数学竞赛获奖名单公布,湖南交通工程学院再次刷新本校纪录
潇湘晨报
潇湘晨报社
2022-12-17 20:01:32
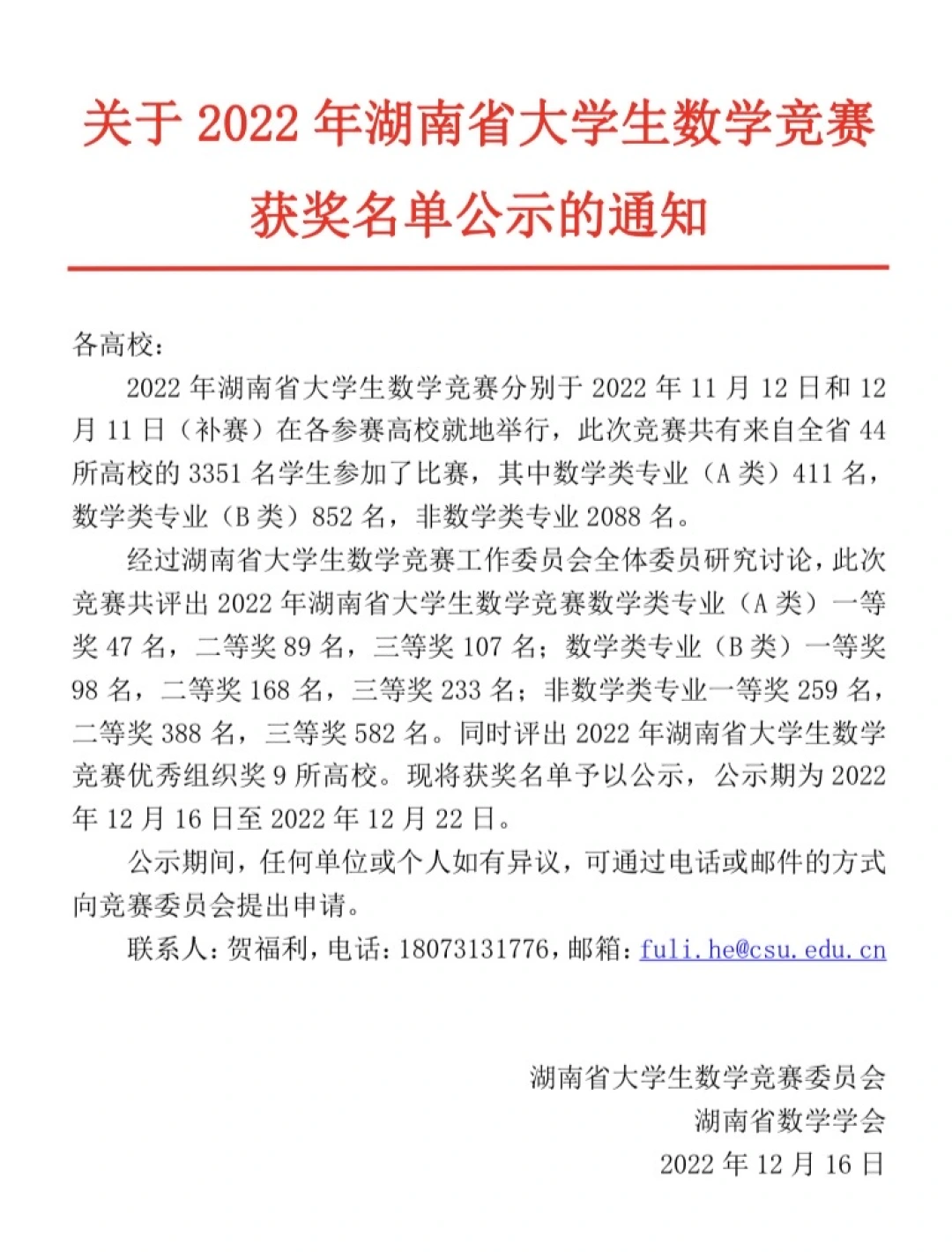
近日,2022年湖南省大学生数学竞赛获奖名单公布。11月12日、12月11日(补赛),比赛在各参赛高校就地举行。此次竞赛共有来自全省44所高校的3351名学生参加了比赛,其中数学类专业(A类)411名,数学类专业(B类)852名,非数学类专业2088名。

此次竞赛共评出2022年湖南省大学生数学竞赛数学类专业(A类)一等奖47名,二等奖89名,三等奖107名;数学类专业(B类)一等奖98名,二等奖168名,三等奖233名;非数学类专业一等奖259名,二等奖388名,三等奖582名。
同时评出2022年湖南省大学生数学竞赛优秀组织奖9所高校,分别是:中南大学、湖南工业大学、湖南大学、湖南工商大学、国防科技大学、吉首大学、湖南工程学院、邵阳学院和湖南交通工程学院。

其中,湖南交通工程学院再次刷新该校此项赛事获奖纪录。学校共获非数学类一等奖1项、二等奖8项、三等奖18项;数学专业B类二等奖1项;湖南交通工程学院获优秀组织奖;刘自强获评湖南省数学竞赛“优秀指导老师”。

近年来,该校高度重视学科竞赛,形成了完善的工作机制和激励机制,公共基础课部组建了以刘自强老师为负责人的教学团队,免费为学生做考研数学培训,形成了以赛促学、以赛促教、以赛促考(研)、赛学互补的工作模式,对大一学生开设数学学习兴趣班,利用节假日进行系统培训,开启“三结合”培训模式即“线上答疑与线下辅导相结合、定时定点与随时随地相结合、集中授课与个别辅导相结合”,在此基础上筛选参赛苗子,日常教学注重基础、暑期培训强化能力、赛前冲刺提升技巧,全程统筹安排。在2021年全国大学生数学竞赛分区预赛暨湖南省大学生数学竞赛中,该校也荣获非数学类一等奖1项、二等奖4项、三等奖9项。
通讯员刘自强 李建华 潇湘晨报记者骆一歌
